
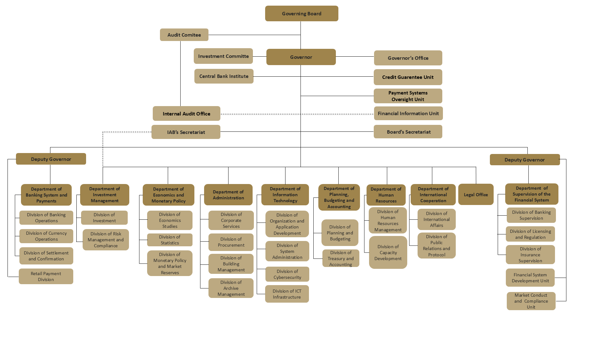
| Board Members | |
| Governor | Hélder Lopes ![]() |
| Deputy Governor | Rafael Borges |
| Deputy Governor | Sara Lobo Brites |
| Non-executive Members | Aicha Binti Umar Bassarewan |
| Benjamin de Araujo e Corte Real |
|
| Laurentina Domingas Barreto Soares |
|
| João Mariano de S. Saldanha |
|

| Excecutive Members | |
| The BCTL Executive Committee includes all the leaders of key organizational areas of the Bank. | |
The Governor ![]() |
Hélder Lopes |
| Deputy Governor of Financial System Supervision |
Rafael Borges |
| Deputy Governor of Banking and Payment System |
Sara Lobo Brites |
The Accounting Officer Chief / Head of Accounting Division ![]() |
Fernando de Carvalho |
| Executive Director of Administration |
Ana Paula Amaral |
| Executive Director of the Petroleum Fund Department |
Tobias Ferreira |
| Executive Director of the Study Economics and Statistics |
Gastão M. Gama Sousa |
| Executive Director of the Institutional Cooperation Affairs Unit |
Raquel Gonçalves da Costa |
| Executive Director of the Governor’s Office |
Atanásio Pereira Xavier |
| Director of Banking & Payment Systems |
Andre da Costa |
| Executive Director of the Financial System Supervision |
Pascoela M.R. da Silva |
| Executive Manager of Information Technology |
Amadeu Henriques |
| Executive Manager of Human Resources |
Rosangela Canossa Mestre Boavida |
| Executive Manager of Legal Office |
Laurindo Seixas Miranda |
| Chief Internal Auditor |
José Augusto Maria |
| Executive Director of the Unidade de Informação Financeira |
Maria Jose de Jesus Sarmento |







